当前位置: 首页 > 新闻管理
  • 通知公告
  • 活动进展
  • 个人风采
  • 单位展示
  • 百花论坛
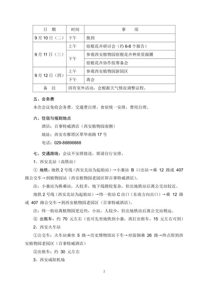
CSBP首届全国宿根花卉种质资源研讨会邀请函20190821
发布时间: 2021-09-16 09:34:57 915次浏览

1

23

© 版权所有中国园艺学会球宿根花卉分会 京ICP备202004727号