文章
产品
概况
理事会
专家组
新品种
图书资料
联系我们
当前位置:
首页
>
新闻管理
通知公告
活动进展
个人风采
单位展示
百花论坛
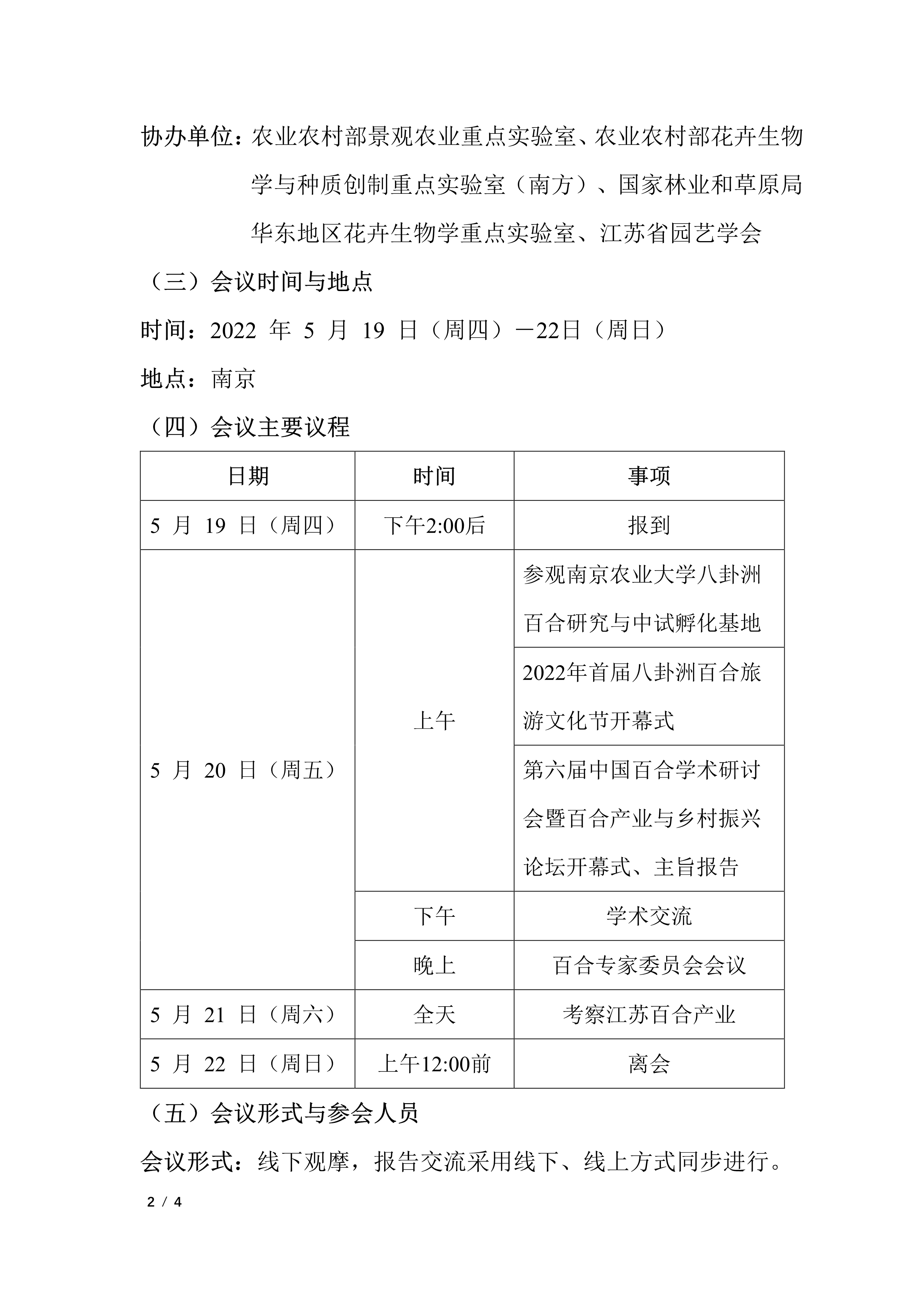
CSBP第六届中国百合学术研讨会暨百合产业与乡村振兴论坛会议通知(第一轮)
发布时间: 2022-02-22 08:59:50
1248次浏览
会议回执下载:
CSBP第六届中国百合学术研讨会暨百合产业与乡村振兴论坛会议回执